Förderjahr 2020 / Project Call #15 / ProjektID: 5158 / Projekt: Web of AI
Die künstliche Intelligenz hat in den letzten Jahren beachtliche Fortschritte verzeichnet. Ein stetig wachsendes Angebot von Algorithmen, trainierten Modellen, Tools und Web Services ist verfügbar – und viele der Lösungen sind noch dazu frei verfügbar. Doch nachwievor stellt sich die Frage: Wie kann ich mit der Fülle von Angeboten mein spezifisches Problem lösen?
Denn oft ist nicht ganz klar, was hinter den frei verfügbaren oder kommerziell beworbenen intelligenten Programmen wirklich steckt. “Few-shot classification”, “Dialoge state tracking”, “Subjectivity analysis”– es ist manchmal schwer zu bestimmen, welche dieser kryptischen AI-Funktionen für ein konkretes Problem von Nutzen sein könnten.
Ist die richtige Funktion gefunden, ist wiederum nicht klar, welche der vielen Algorithmen und Modelle am vielversprechendsten sind. Sogenannte Benchmarks können helfen, die Performanz von Modellen anhand von standardisierten Daten und Metriken zu messen. Öffentliche Datenbanken wie Papers With Code erstellen wachsende Listen von Benchmark-Resultaten – doch leider stellt sich oft heraus, dass Modelle, die in Benchmarks brillieren, in der Realität viel von ihrem Glanz verlieren können.
Und letztlich sind komplexe Probleme oft nicht mit einer einzigen AI-Funktion zu lösen – es bedarf der Verknüpfung vieler verschiedener Funktionen. Aber wie lassen sich verschiedene AI-Services möglichst effektiv kombinieren und verknüpfen, um solche Aufgaben zu lösen?
Web of AI schafft eine Landkarte der künstlichen Intelligenz
Diese und etliche weitere Fragestellungen wollen wir mit dem von netidee geförderten Projekt “Web of AI” besser beantwortbar werden. Eines der großen Ziele des Projektes ist es, eine ‘Landkarte’ der künstlichen Intelligenz zu schaffen, in der AI-Modelle und deren Funktionen, die Resultate von Benchmarks und der zugrunde liegenden Daten verstehbar werden.
Um diese Landkarte so zu gestalten, dass nicht nur Menschen, sondern auch Maschinen selbst damit umgehen können, wird sie als eine sogenannte formale Ontologie realisiert: der Intelligence Task Ontology (ITO).
Was ist eine Ontologie?
Der Begriff Ontologie kommt ursprünglich aus der Philosophie und bezeichnet dort die Lehre von den Dingen, die sind, und wie die Welt am besten gedacht und beschrieben werden kann. In der Computerwissenschaft wird mit Ontologie ein formales (maschinenlesbares) Modell der Welt gemeint: Welche Klassen von Dingen existieren? Wie sind sie definiert? Wie hängen sie zusammen? Wie kann ich sie so beschreiben, dass Computer neue Schlüsse daraus ziehen können?
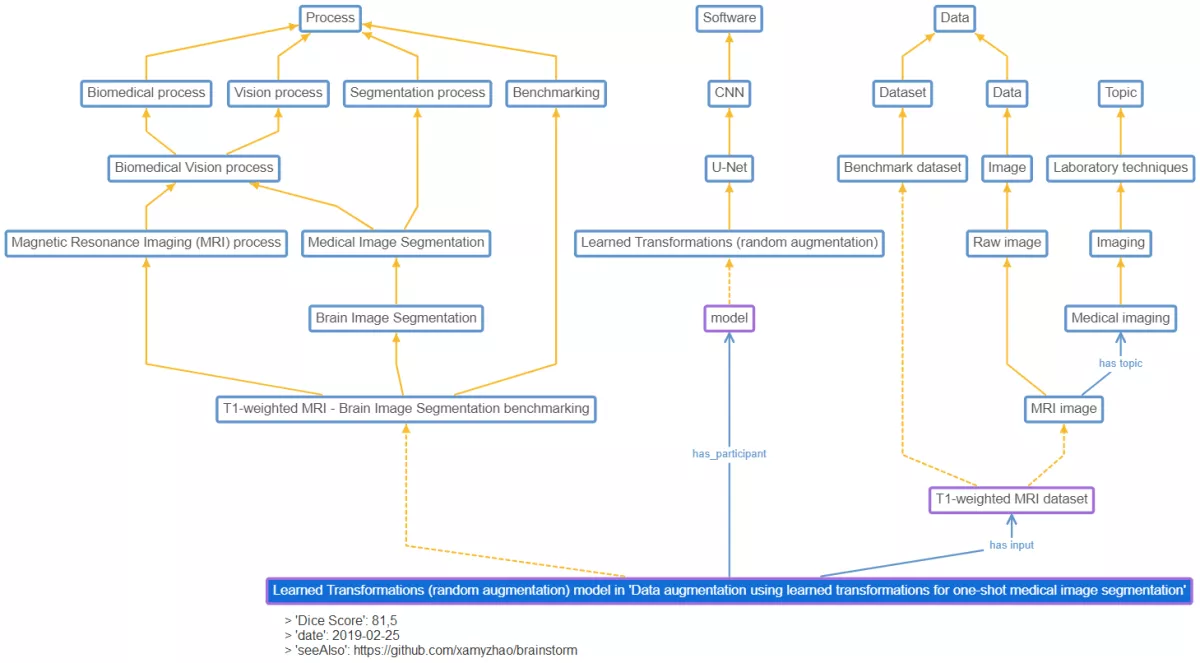
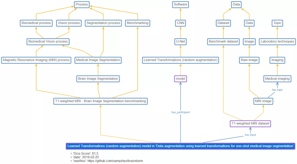
Die in unserem Projekt entwickelte Intelligence Task Ontology (ITO) liefert eine umfassende Abbildung von Tasks der künstlichen Intelligenz sowie von hybriden Tasks der menschlichen und maschinellen Intelligenz im weiteren Sinne. Sie wird mit dem Ontologie-Standard des World Wide Web Consortium (W3C), der Web Ontology Language (OWL) realisiert. OWL ist für die Anwendung im World Wide Web optimiert, jedes beschriebene Ding hat eine eigene URL, und verschiedene Modelle können spielend leicht über verschiedene Websites hinweg verknüpft werden.

ITO zielt darauf ab, eine reich strukturierte Hierarchie von Prozessen, Algorithmen, Daten und Leistungsmetriken bereitzustellen. Dazu importieren wir beispielsweise Daten zu Tausenden KI-Benchmark-Ergebnissen von Papers With Code und kuratieren sie manuell weiter.
Mit ITO schafft Web of AI die erste umfassende, formale Ontologie der künstlichen Intelligenz – eine große Aufgabe! Wie ITO funktioniert und wie sie dazu beitragen kann, das WWW in ein Web der künstlichen Intelligenz zu verwandeln, werden wir in den nächsten Blogposts genauer beleuchten.